فرآیندها واحد آموزش
- اخذ تاییدیه تحصیلی دانشجویان ناپیوسته
- حذف اضطراری
- صدور معافیت تحصیلی دانشجویان
- فرایند انتخاب واحد
- فرایند بایگانی پرونده های راکد
- فرایند تطبیق دروس
- فرایند تطبیق
- فرایند تعیین استاد مشاور
- فرایند تعیین وقت کلاس
- فرایند تنظیم برنامه امتحانات
- فرایند تنظیم برنامه هفتگی
- فرآیند توزیع دروس در گروه
- فرایند ثبت نام و تشکیل پرونده دانشجویان
- فرایند حذف و اضافه
- فرایند درخواست مرخصی تحصیلی
- فرایند رسیدگی به اعتراضات دانشجویی به نمرات بصورت کتبی
- فرایند رسیدگی به اعتراضات دانشجویی به نمرات
- فرایند صدور دانشنامه
- فرایند صدور کارت دانشجویی المثنی(Repaired)
- فرایند کنترل کلاسها
- فرایند مرخصی تحصیلی
- فرایند مهمانی و انتقال
- فرایند مهمانی
- فرایند فراغت ازتحصیل
- لغو معافیت تحصیلی دانشجویان
- ارائه عنوان پایان نامه (ویژه کارشناسی ارشد)
- ارائه و تایید پروپوزال(ویژه کارشناسی ارشد)
- انتخاب استاد راهنما(ویژه کارشناسی ارشد)
- انتخاب استاد مشاور(ویژه کارشناسی ارشد)
- تعهدنامه اصالت پایان نامه(ویژه کارشناسی ارشد)
- فرم بانک اطلاعات چکیده پایان نامه(ویژه کارشناسی ارشد)
- فرم تایید اصلاحات پایان نامه(ویژه کارشناسی ارشد)
- فرم تایید صحافی پایان نامه (ویژه کارشناسی ارشد)
- فرم تایید مقاله توسط استادراهنما (ویژه کارشناسی ارشد)
- فرم درخواست برگزاری جلسه پیش دفاع (ویژه کارشناسی ارشد)
- فرم درخواست برگزاری جلسه دفاعیه(ویژه کارشناسی ارشد)
- فرم رسید گزارش سه ماهه(ویژه کارشناسی ارشد)
- فرم صفحه شناسه(ویژه ارشناسی ارشد)
- فرم صورتجلسه پیش دفاع(ویژه کارشناسی ارشد)
- فرم گزارش سه ماهه(ویژه کارشناسی ارشد)
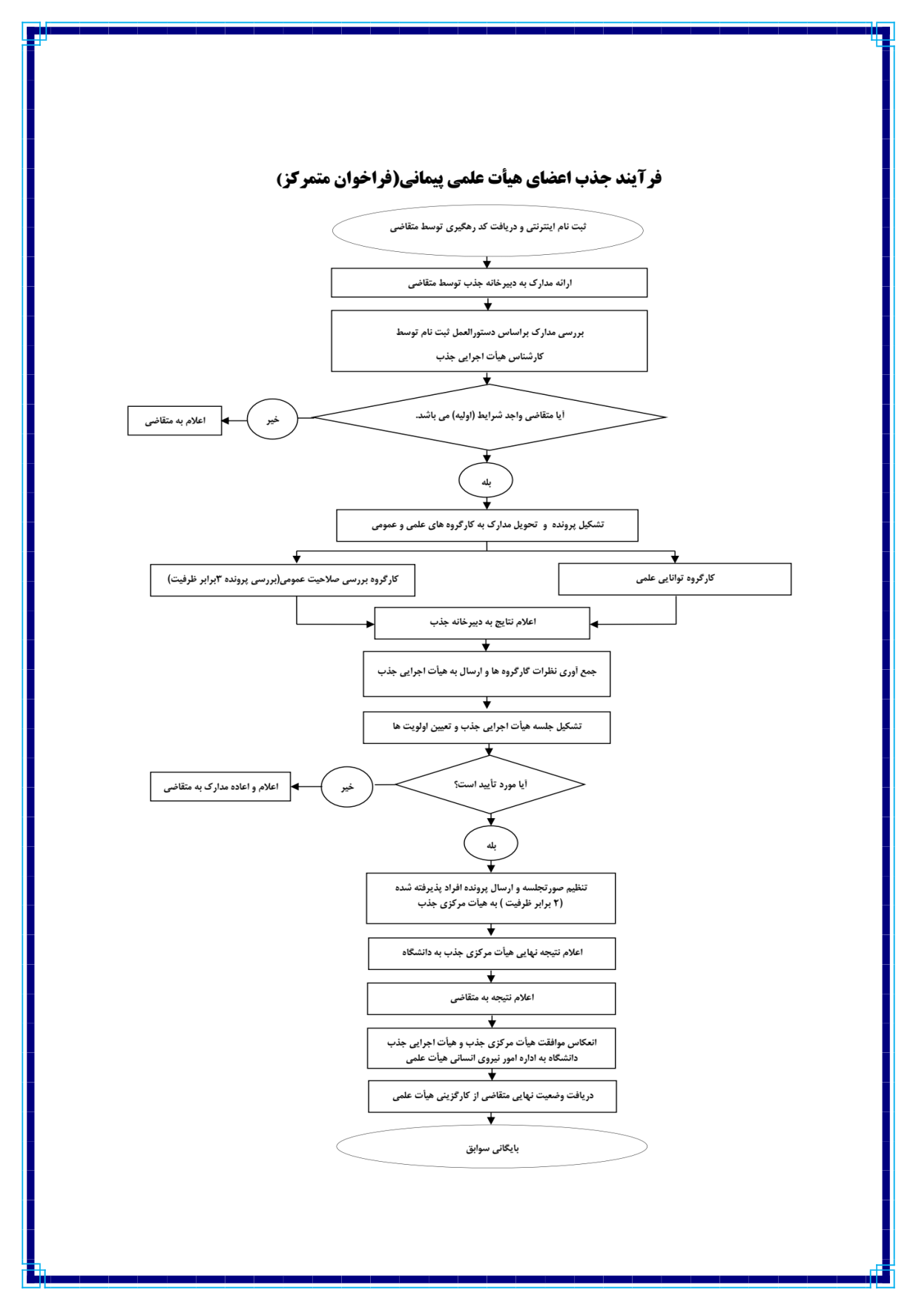
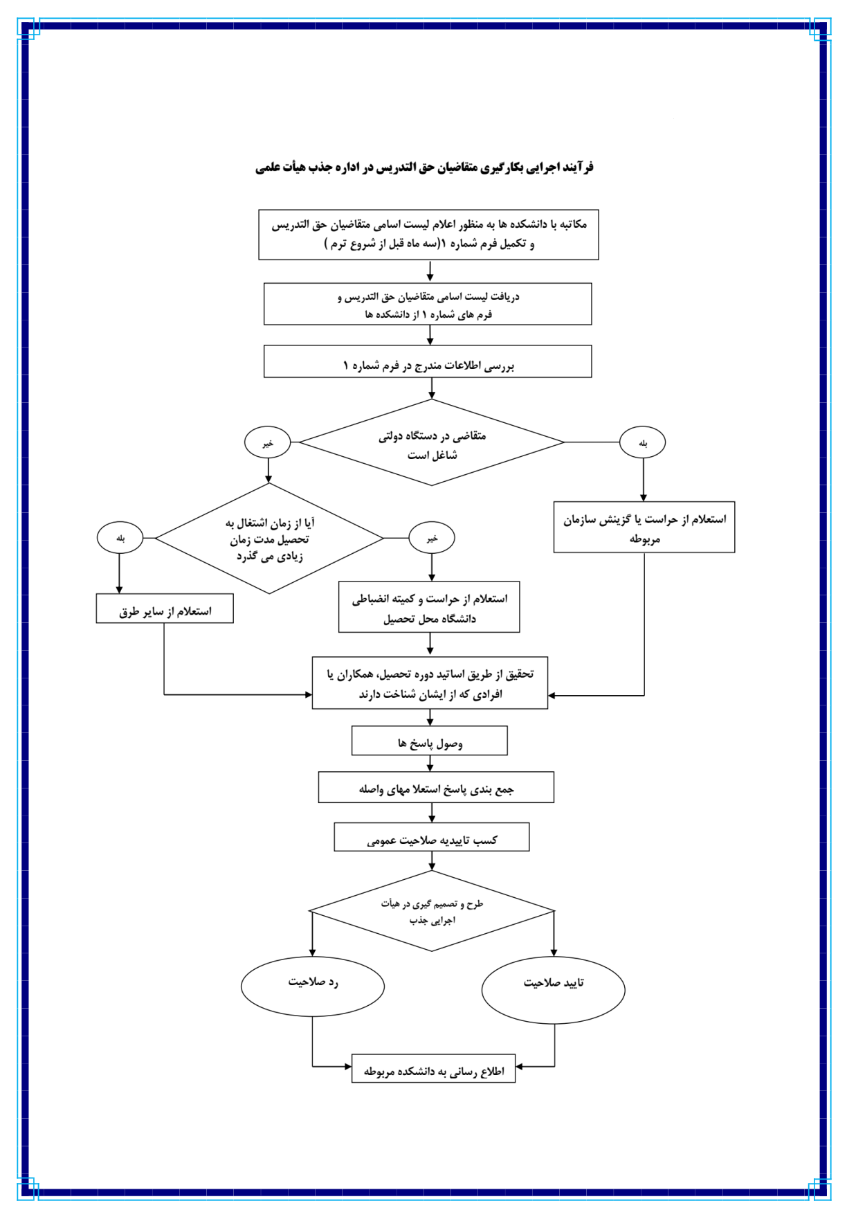
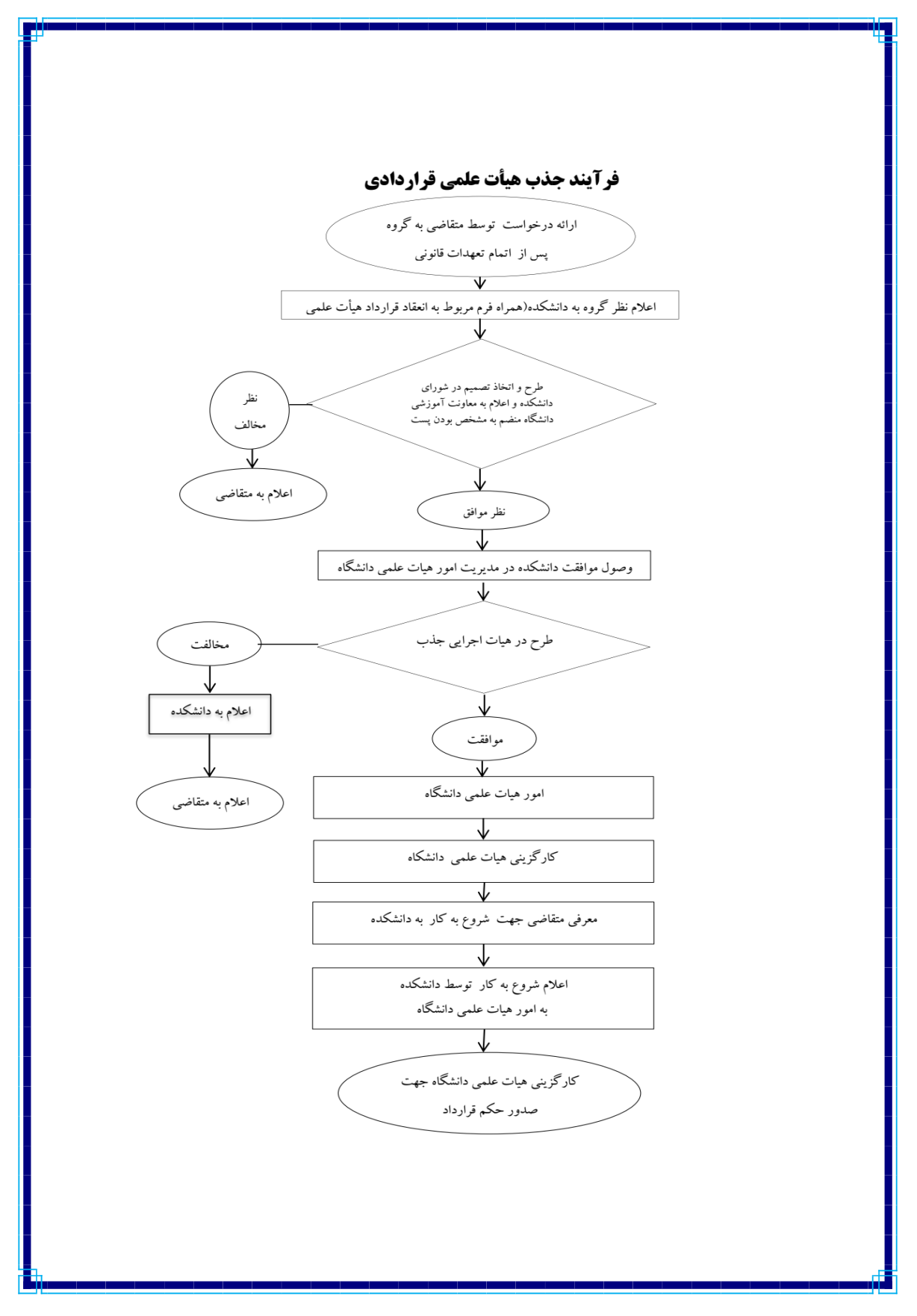
فرآیندهای اعضای هیات علمی
فرآیندهای اداری